0

I have a fairly complex windows service (written in .net 4) with several sub systems that run in parallel.

I have implemented pretty good logging throughout, but I'm feeling I'm needing more info about what each subsystem is currently doing. This would be very useful for times that I need to stop the service for upgrade/bug fixes.

It would be nice to have a gui app that will show me the status for each part of the application that I'm interested in. I've had some ideas for how I'm going to do this, but I'd like to hear some others' ideas as well.

I'm interested in a solution that would be easy to plop down in a future windows service and I'm not looking for anything very complex.

Are there any tools for this sort of thing? Have you done this yourself? What about interprocess communication?

Ronnie Overby
  • 45,287
  • 73
  • 267
  • 346

1 Answers1

1

Since Windows services can no longer interact with the user session, you'll need to have a separate application that does the interacting for you. Based on the details of your question, I think you understand this.

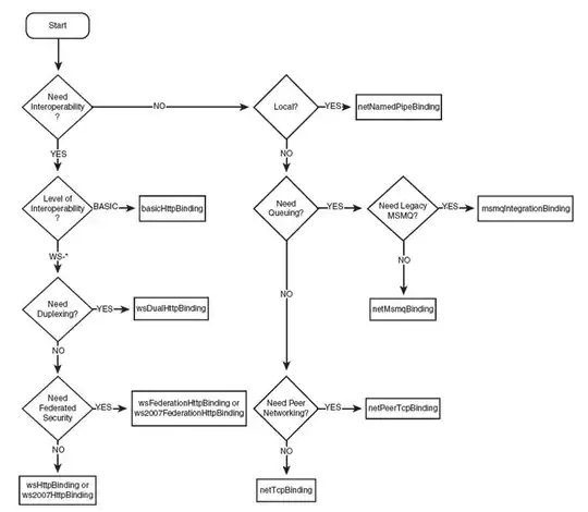
The big question is how to facilitate the communication between your Windows service and the application. There are all kinds of approaches - shared memory, socket, pipe, remoting, etc. What I have used successfully is WCF. If your UI is going to reside on the same machine as the service, use the NetNamedPipeBinding. If you ever need access from a remote machine, you can change to the NetTcpBinding. I've found this flow chart helpful in binding selection.

WCF Binding Selection Flow Chart.

If you're looking for a more formal framework approach that just straight WCF, have a look at Juval Lowy's Publish-Subscribe WCF Framework, which is described in pretty good detail in this MSDN article. The code is available to look at via the article, or you can download the source and example from Lowy's website here. Go to the Downloads section, filter by the Discovery category, and you'll see it there.

Community
  • 1
  • 1
Matt Davis
  • 45,297
  • 16
  • 93
  • 124
  • Good answer, thanks. I'll accept it if no one else chimes in soon. Yes, the biggest head scratcher was inter-process communication. It's funny that I didn't think of using WCF. I'm so used to using WCF in web-services scenarios that I forget that it has other uses. – Ronnie Overby Mar 16 '12 at 01:43