I'm looking for guidance on good practices when it comes to return errors from a REST API. I'm working on a new API so I can take it any direction right now. My content type is XML at the moment, but I plan to support JSON in future.
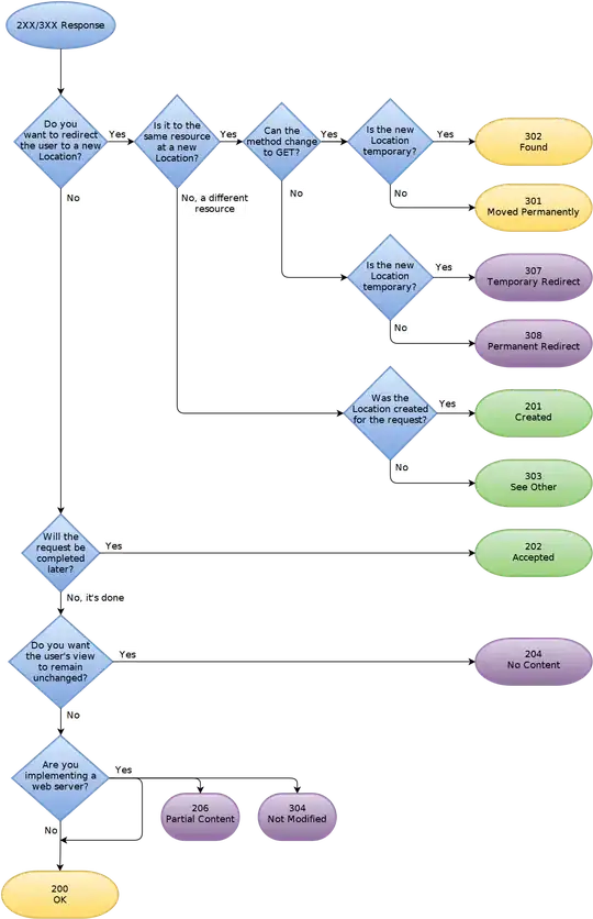
I am now adding some error cases, like for instance a client attempts to add a new resource but has exceeded his storage quota. I am already handling certain error cases with HTTP status codes (401 for authentication, 403 for authorization and 404 for plain bad request URIs). I looked over the blessed HTTP error codes but none of the 400-417 range seems right to report application specific errors. So at first I was tempted to return my application error with 200 OK and a specific XML payload (ie. Pay us more and you'll get the storage you need!) but I stopped to think about it and it seems to soapy (/shrug in horror). Besides it feels like I'm splitting the error responses into distinct cases, as some are http status code driven and other are content driven.
So what is the industry recommendations? Good practices (please explain why!) and also, from a client pov, what kind of error handling in the REST API makes life easier for the client code?



