I wanted to filter (lowpass) a signal i have, and when it did not work, i started investigating why it wouldn't. I have made a few tests and i am somewhat surprised by the behavior of the butterworth filter. i have defined it like in this post
def apply_filter(data, cutoff, fs, order=6, filter_type="low", analog=False):
nyq = 0.5 * fs
normalized_cutoff = cutoff / nyq
b,a = butter(order, normalized_cutoff, btype=filter_type, analog=analog, output="ba")
they = lfilter(b, a, data)
return(they)
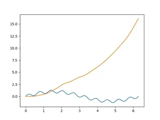
if i take a 1000 elements long sample, like so
x = np.linspace(0, 2*np.pi, 1000)
y = np.sin(x) + 0.3* np.sin(10*x)
sampling_frequency = 1/ (x[-1] * 1e-3)
sampling_frequency
>> 159.15494309189532
# because i have 1000 thousand points for a "time" going up to 2 pi
plt.plot(x, y, x, apply_filter(y, cutoff=1, fs= sampling_frequency)
to which i get

on the other hand, if i do the exact same thing but with a different number of points, say, 10000, i get a wrong result, and i don't quite understand why:
x = np.linspace(0, 2*np.pi, 10000)
y = np.sin(x) + 0.3* np.sin(10*x)
sampling_frequency = 1/ (x[-1] * 1e-4)
sampling_frequency
>> 1591.5494309189535
# because i have 10000 thousand points for a "time" going up to 2 pi
plt.plot(x, y, x, apply_filter(y, cutoff=1, fs= sampling_frequency)
and this time, i obtain

which is obviously wrong. Can someone explain why would that happen? things seem to function alright for 1000 points or less...
EDIT:
I have plotted the frequency response of the filter, and the problem appears on these graphs, although i don't know why it does that either.
sampling rate
>> 159.1549430918953
b, a = butter(6, 1/(sampling_rate/2))
w, h = freqz(b, a, 8000)
plt.subplot(2,1,1)
plt.xlim(0, 15)
plt.plot(0.5*sampling_rate*w/np.pi, np.abs(h))
to which i get 
whereas, if i do
sampling_frequency *= 10
sampling_frequency
>> 1591.5494309189535
b, a = butter(6, 1/(sampling_rate/2))
w, h = freqz(b, a, 8000)
plt.subplot(2,1,1)
plt.xlim(0, 15)
plt.plot(0.5*sampling_rate*w/np.pi, np.abs(h))
then i get 
I feel like the function butterworth is having some trouble with a high number of points for some reason perhaps?
thanks for your help!
