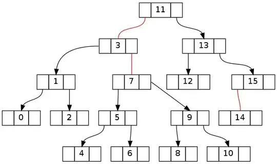
I am student currently studying for a Computer Science exam and I have a question about casting. Here is a picture of the questions:

I understand a - c, but I am not sure how to do part d. Any help you can offer would be greatly appreciated. I do not understand how to do this particular question. Thank you in advance.