I wrote a function in python implementing the de Casteljau algorithm
from __future__ import division
import numpy as np
import copy
def decasteljau(P, t):
N = len(P)
for k in range(N-1):
for r in range(N-1-k):
P[r] = (1-t)*P[r] + t*P[r+1]
return P[0]
And called the function with the following data
P = np.array([[1.,1.],[2.,3.],[3.,2.]], dtype=float)
M = 1000
for j in range(M):
t = decasteljau(P, j/(M-1))
which lead to thousands of (wrong) results [3,2] for almost all values of t = j/(M-1). I changed the code to
def decasteljau(P, t):
N = len(P)
Q = copy.copy(P)
for k in range(N-1):
for r in range(N-1-k):
Q[r] = (1-t)*Q[r] + t*Q[r+1]
return Q[0]
so I copied the array P before changing it, and now the data is correct. I don't really understand why it works now and I was wondering if there is a solution without the copy method? Thank you!
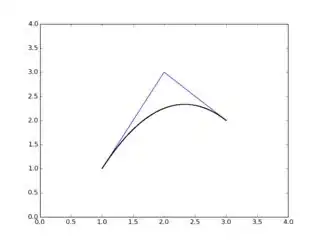
Here is a data plot without copy method and a data plot with the copy method:

Obviously, the first plot isn't correct. The first plot has most of it's point in 3,2, which is not what I want.