Ziapelta

Ziapelta sanjuanensis is een plantenetende ornithischische dinosauriër, behorend tot de Ankylosauria, die tijdens het late Krijt leefde in het gebied van het huidige Noord-Amerika.
Vondst en naamgeving
In 2011 groef een team van de paleontoloog Robert Michael Sullivan bij de Hunter Wash, San Juan County, New Mexico een schedel op van een ankylosauriër. Die werd eerst geprepareerd door Amanda K. Cantrell en Thomas L. Suazo; later door Larry Rinehart. Het bleek een nog onbekende soort te zijn.


In 2014 werd de typesoort Ziapelta sanjuanensis benoemd en beschreven door Victoria Megan Arbour, Michael Burns, Sullivan, Spencer Lucas, Cantrell, Joshua Fry en Suazo. De geslachtsnaam is afgeleid van het zonnesymbool van de Zia en het Latijn pelta, "licht schild", zelf afkomstig van het Oudgrieks πέλτη, peltè, een gebruikelijk achtervoegsel in de naam de gepantserde ankylosauriërs. Het symbool wordt gebruikt in de vlag van New Mexico. De soortaanduiding verwijst naar de vindplaats San Juan.
Het holotype, NMMNH P-64484, is gevonden in de De-na-zin-afzetting van de Kirtlandformatie, welke dateert uit het late Campanien en waarvan de leeftijd via argondatering van aslagen is bepaald op tussen de 72,98 en 72,62 miljoen jaar. Het bestaat uit een schedel zonder onderkaken, het linkerdeel van de eerste halsberg van de nek, stukken van de tweede halsberg en osteodermen. De schedel is plat maar dat lijkt niet het gevolg van een sterke samendrukking hoewel een lichte compressie niet valt uit te sluiten. Daarnaast is specimen NMMNH P-66930 aan de soort toegewezen, een eerste halsberg uit de Hunter Wash-afzetting die aan de De-na-zin-afzetting voorafgaat en acht kilometer ten westen van het holotype gevonden werd. De fossielen maken deel uit van de collectie van het New Mexico Museum of Natural History and Science, te Albuquerque.
Beschrijving

Grootte en onderscheidende kenmerken
Ziapelta heeft een lengte van ongeveer vijf meter en een gewicht van zo'n twee ton.
De beschrijvers wisten drie onderscheidende kenmerken vast te stellen. De middelste beenplaat, caputegula, op de neus is groot, uitstekend en driehoekig van vorm. De hoorns op de squamosa, op de achterhoeken van de schedel, zijn hoog en krommen wat naar voren. Er bevinden zich drie diepe groeven op de onderkant van de hersenpan.
Een mogelijk verder onderscheidend kenmerk is de mengeling van vlakke, holle en bolle osteodermen op de kop.
Skelet
De schedel, ongeveer vierenveertig centimeter lang, heeft in bovenaanzicht een rechthoekig profiel met evenwijdige zijden, zonder een insnoering vóór de oogkassen. De schedel is het breedst aan de achterhoeken, gevormd door de hoorns op de squamosa. In zijaanzicht is het profiel gewelfd, licht bol op de snuit en vlak op het achterste deel. De beenkern van de hoornen bovensnavel is breed, laag en weinig afhangend. In vooraanzicht heeft de vestibule van het neusgat de vorm van een liggende ovaal. De vestibule is naar voren gericht en in bovenaanzicht net zichtbaar. De schedel is bedekt met aan het bot vergroeide huidverbeningen, waarvoor bij de kop de term caputegulae gebruikt wordt, "koptegels" — het enkelvoud is caputegula. Deze vormen het grootste deel van de waarneembare structuur. Ze zijn bij Ziapelta nauwelijks geornamenteerd of bobbelig. Bij de brede neusgaten bestaat de bovenrand uit een smalle gewelfde gladde caputegula; tussen deze twee osteodermen bevindt zich een smal hiaat met een breedte van negen millimeter. Achter het neusgat bevindt zich aan de zijkant van de schedel een grote pantserplaat op het bovenkaaksbeen; daarachter zit weer een vierkante plaat op het traanbeen, net voor de oogkas. Boven op de snuit bevindt zich achter de neusgaten een grote centrale driehoekige plaat die de helft van de breedte uitmaakt. Sommige andere ankylosauriden hebben ook een centrale plaat maar die is dan zeshoekig en beslaat hoogstens 40% van de breedte. Aan de zijkanten daarvan lopen rijen kleinere platen naar de achterkant van de schedel, gescheiden door nauwe groeven in een ruwweg symmetrisch maar onregelmatig patroon. De plaatjes hebben een doorsnede van ongeveer drie centimeter en vier, vijf of zes hoeken. Nabij de middenlijn en de achterkant zijn ze wat bol, elders iets hol.

Aan de zijkant van de snuit wordt het bovenkaaksbeen bedekt door een grote beenplaat die naar boven toe de rand met de bovenkant van de snuit overlapt. Achter die plaat ligt een vierkante of vijfhoekige caputegula op het traanbeen die van voor naar achter gemeten langer is dan de voorliggende osteoderm. Boven de oogkas liggen twee osteodermen die zijdelings uitsteken waarbij ze aparte pieken vormen, net als bij Aziatische ankylosauriden. In de ruimte ertussen zijn de caputegulae nauwelijks te onderscheiden, vooral niet op de middenlijn. Op de achterrand van het schedeldak liggen kleine osteodermen die schuin naar binnen gericht zijn en naar buiten toe in grootte toenemen. Op de achterhoeken van schedel staan erg grote en hoge hoorns op de squamosa, welke ook een belangrijk deel van de bovenste zijkant van de schedel beslaan. Ze hebben bovenop een kiel of snijrand. De spitsen ervan buigen naar voren toe. De snijrand loopt niet evenwijdig met de rand boven de oogkas maar is ook in bovenaanzicht naar voren gekromd; wel staan beide randen schuin op de lengteas van de schedel. De wanghoorns zijn niet bewaard gebleven, alsmede het grootste deel van de quadratojugalia en de quadrata. Dat schept de illusie dat de schedel achteraan erg laag is.

Aan de bovenkant van het achterhoofd bevinden zich de gebruikelijke stompe en naar beneden gebogen uitsteeksels, de processus paroccipitales. Deze zijn in dit geval met de quadrata vergroeid. De afstand tussen hun punten is negentien centimeter. De niervormige achterhoofdsknobbel, onder het achterhoofdsgat, heeft een breedte van vierenvijftig millimeter. Hij heeft een glad oppervlak omgeven door een rand en is niervormig. Doordat deze condylus occipitalis bij het fossiel was afgebroken is de precieze oriëntatie ervan onbekend; bij ankylosauriden is de knobbel meestal wat naar beneden gericht zodat ook het hoofd als geheel wat afhangt. Deze condylus wordt geheel gevormd door het basioccipitale, zonder bijdrage van de hoger gelegen exoccipitalia. Het basioccipitale vormt de onderkant van het achterhoofd en gaat naar voren over in de onderste hersenpan gevormd door het basisfenoïde. Van beneden bezien heeft het basiocciptale in de lengterichting drie duidelijke groeven, omgeven door vier richels. De middelste groeve toont achteraan de opening van het foramen basioccipitale. De overgang met het basisfenoïde is niet naadloos versmolten: in zijaanzicht is een duidelijke beennaad zichtbaar die schuin naar beneden en voren afloopt. De hele lengte van het basicranium, dus het basioccipitale en basisfenoïde samen, bedraagt vierennegentig millimeter. Het basisfenoïde raakt naar voren tot aan de pterygoïden. Van onder bezien heeft het de vorm van een gelijkzijdige driehoek met één punt naar voren gericht. In het verlengde van de beennaad met het basioccipitale ligt het foramen ovale van het middenoor en de uitgangen van de derde hersenzenuw, ofwel de nervus oculomotorius en de zevende hersenzenuw, de nervus facialis. Daarnaast is er op de zijkant van de hersenpan een foramen zichtbaar voor de vijfde hersenzenuw, de nervus trigeminus, een gezamenlijke opening voor de negende tot en met elfde hersenzenuw, dus de nervus glossopharyngeus, de nervus vagus en de nervus accessorius, en ten slotte een voor de twaalfde hersenzenuw, de nervus hypoglossus, die bij ankylosauriden de grote tong aanstuurde.
De praemaxillae, de tandloze voorste snuitbeenderen, vormen een secundair verhemelte met een holle onderkant. Per praemaxilla is dit doorboord door twee foramina. Beide botten worden gescheiden door een hiaat dat vijfendertig millimeter voor de punt van de ploegschaarbeenderen ophoudt. Achter de praemaxillae liggen de bovenkaaksbeenderen. In de onderkanten daarvan staan in een zandloperpatroon twee rijen tandjes. Vermoedelijk zijn er achttien van deze maxillaire tanden per zijde. Door breuken is het aantal vertandingen per tand niet waarneembaar. De onderkanten van de bovenkaaksbeenderen vormen de buitenzijden van de choanae, de interne neusgaten. De luchtwegen zijn niet goed waarneembaar en ook nog niet via een CAT-scan onderzocht. De ploegschaarbeenderen op de middenlijn van het verhemelte zijn smal en plat. De verhemeltebeenderen vormen ieder een driehoekige beenplaat aan de achterzijde van een ploegschaarbeen. Ze zijn vermoedelijk niet doorboord door grote vensters maar hebben wel een driehoekige trog op de onderkant. De ectopterygoïden lopen van de pterygoïden uit naar de interne vleugels van de bovenkaaksbeenderen. Ze zijn daarvan ieder gescheiden door een foramen van een centimeter breed; achteraan vormen ze de voorkanten van de grote posttemporale vensters aan de achterste zijkanten van het verhemelte. De pterygoïden van het achterste verhemelte zijn niet goed bewaardgebleven.
Osteodermen
Het lichaam van Ziapelta werd beschermd door osteodermen, huidverbeningen. De gevonden osteodermen, zowel op de halsbergen als losse, hebben de eigenaardigheden dat het buitenvlak een dicht gelijkmatig patroon van putjes toont maar dat aderkanalen grotendeels ontbreken. De putjes kunnen wijzen op de dikke hoornlaag en het gebrek aan groeven wijst er wellicht op dat de exemplaren niet al te oud zijn. Ankylosauriden gebruikten meestal een staartknots om zich te verdedigen maar die is voorlopig onbekend.
De nek werd bij ankylosauriden beschermd door twee beenringen, halsbergen, die ieder bestonden uit zes rechthoekige of ovale segmenten, gepaard geplaatst rond het midden, aan de bovenste zijkanten en aan de onderste zijkanten, die vastgegroeid waren op een doorlopende onderliggende beenband. De segmenten waren zijdelings aan elkaar gegroeid. De achterste halsberg was groter dan de voorste.

Bij Ziapelta zijn de segmenten ovaal en lijken zo op de eveneens ovale segmenten die vaak op de ankylosauride romp aangetroffen worden. Dat wordt nog versterkt door de aanwezigheid van een kiel. Ze zijn echter minder elliptisch, en dus rechthoekiger, dan bij Ankylosaurus, Anodontosaurus en Euoplocephalus. Het middelste rechtersegment van de eerste halsberg van het holotype meet 155 bij 104 millimeter en de kiel heeft een hoogte van minstens 91 millimeter. Bij zijn tegenhanger aan de linkerkant bedragen deze maten respectievelijk 153, 73 en 95 millimeter; de kiel was daar dus wellicht wat hoger. De osteoderm aan de linkerbovenzijde meet 146, 58 en 109 millimeter met een duidelijk hogere kiel. Tussen de middelste linker- en rechterosteoderm bevinden zich kleine trapeziumvormige beenschubben, onregelmatig op de positie van de beennaad tussen beide ingeklemd. Eén zo'n kleinere osteoderm steekt aan de voorkant van de naad uit; deze is kegelvormig.
Van de tweede halsberg is grotendeels alleen de onderliggende beenband over. Daarop bevinden zich nog wat resten van vastgegroeide osteodermen. Ook die hebben een ovale omtrek. Hun kielen zijn schuin naar voren toe wat schuin naar binnen gericht en hun snijranden zijn in bovenaanzicht wat golvend. Ook hier zijn er kleine osteodermen tussen de middelste segmenten maar niet tussen de middelste en de bovenste zijdelingse of tussen de bovenste en de onderste zijdelings segmenten. Een los gevonden osteoderm is wellicht van deze halsberg afkomstig en heeft een lengte van 169 millimeter.
Bij elkaar tonen de halsbergen een unieke combinatie van kenmerken: hoge nauwe kielen, beenschubben op de beennaden en vermoedelijk een onderste osteoderm die de onderrand niet omwikkelt. Specimen NMMNH P-66930 toont deze combinatie ook, de reden dat het aan Ziapelta werd toegewezen.
Een andere los gevonden osteoderm is wellicht van de voorste romp afkomstig. Een derde osteoderm, 118 millimeter lang en 68 breed, is aan de zijkant van de romp toegewezen. Deze heeft namelijk een kiel met een duidelijke punt die na vijf centimeter bereikt wordt waarna de snijrand over zeven centimeter geleidelijk weer afloopt. De voorrand en achterrand van de punt hebben een holle curve terwijl de kiel een nauw samengedrukte structuur vormt. Een dergelijke vorm lijkt op de zijstekels die bij andere ankylosauriden zijn aangetroffen. Een eigenaardigheid van deze stekel is dat er een groeve rond de hele basis loopt, op ongeveer een centimeter van de rand. Naast deze grote huidverbeningen is ook een aantal kleinere beenplaatjes gevonden, sommige kegelvormig, andere plat, met een doorsnede van tussen de twee en vier centimeter. Alle hebben ze een oppervlak met putjes. Hun originele positie kan niet worden vastgesteld.
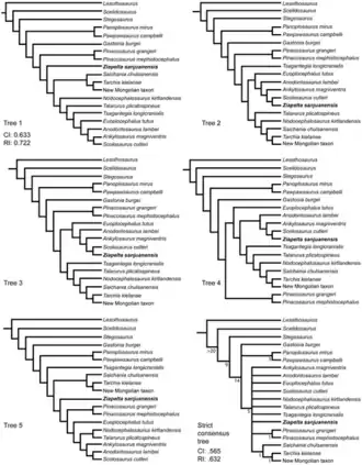
Fylogenie

Ziapelta werd in de Ankylosauridae geplaatst. De nadere verwantschappen van Ziapelta zijn onzeker. Mogelijkerwijs is het nauwe verwant van Scolosaurus uit Canada. De soort viel in de kladistische analyse niet nauw verwant aan Nodocephalosaurus uit die in hetzelfde gebied gevonden is, volgens de beschrijvers een teken dat een onderverdeling van Noord-Amerika in regionale faunae minder sterk was dan soms wordt aangenomen. In ieder geval kan uit het niet in noordelijke gebieden aangetroffen zijn van Ziapelta zo'n scheiding niet worden afgeleid want die soort is jonger dan de rijke fossielhoudende lagen uit het eerdere Campanien van Canada. Daarbij valt in de analyse Nodocephalosaurus uit als een verwant van Aziatische vormen wat weer op een aanzienlijke migratie wijst. Er bestaat echter misschien wel een afscheiding in de tijd: Nodocephalosaurus lijkt uniek voor zijn afzetting en duidelijk anders dan de eerder in het gebied voorkomende Ahshislepelta.
Overigens zijn de verschillen tussen Ziapelta en Nodocephalosaurus gering: er is een wat scherpere rand op de hoorns van de squamosa; de punten van deze hoorns zijn meer naar voren gebogen in plaats van naar beneden; de punten boven de oogkassen zijn scherper; de caputegulae zijn wat onregelmatiger, hoogstens licht bollend in plaats van kegelvormig, hebben een meer rechthoekige in plaats van ronde omtrek en zijn gescheiden door wat diepere groeven. Een verschil met de "noordelijke" vormen is dat de centrale osteoderm van de halsberg niet de rand van de onderliggende beenband omvat. Ook werd beklemtoond dat een structuur waarin Ziapelta en Nodocephalosaurus elkaars nauwste verwanten waren maar één evolutionaire stap extra vergde. Dit suggereert dat ze wellicht toch nauwer aan elkaar verwant zijn dan aan andere ankylosauriden of dat het zelfs om dezelfde soort gaat.
De positie van Ziapelta in de evolutionaire stamboom volgens een analyse uit 2015.
| Ankylosaurinae |
| |||||||||||||||||||||||||||||||||||||||||||||||||||||||||||||||||||||||||||
Literatuur
- Arbour V.M., Burns M.E., Sullivan R.M., Lucas S.G., Cantrell A.K., et al., 2014, "A New Ankylosaurid Dinosaur from the Upper Cretaceous (Kirtlandian) of New Mexico with Implications for Ankylosaurid Diversity in the Upper Cretaceous of Western North America", PLoS ONE 9(9): e108804. doi:10.1371/journal.pone.0108804