Lythronax

Lythronax
Status: Uitgestorven, als fossiel bekend
Lythronax argestes
Taxonomische indeling
Rijk:Animalia (Dieren)
Stam:Chordata (Chordadieren)
Klasse:Reptilia (Reptielen)
Superorde:Dinosauria (Dinosauriërs)
Orde:Saurischia
Onderorde:Theropoda
Infraorde:Tetanurae
Superfamilie:Tyrannosauroidea
Familie:Tyrannosauridae
Onderfamilie:Tyrannosaurinae
Geslacht
Lythronax
Loewen et al., 2013
Typesoort
Lythronax argestes
Afbeeldingen op Wikimedia Commons Wikimedia Commons
Lythronax op Wikispecies Wikispecies
Portaal  Portaalicoon   Biologie
Dinosauriërs

Lythronax is een geslacht van vleesetende theropode dinosauriërs, behorend tot de Tyrannosauroidea, dat tijdens het late Krijt leefde in het gebied van het huidige Noord-Amerika. De enige benoemde soort is Lythronax argestes.

Vondst en naamgeving

Het skelet van Lythronax vergeleken met dat van de kleinere verwant Teratophoneus. De fossielen N-P zijn van Lythronax

In 2009 werden in het Grand Staircase-Escalante National Monument in Kane County, Utah, door Scott Richardson op Locality 1501 nabij de Nipple Butte de resten opgegraven van een nog onbekende dinosauriër. In 2013 benoemden en beschreven op basis hiervan Mark Loewen, Randall Irmis, Joseph Sertich, Philip John Currie en Scott Sampson de typesoort Lythronax argestes. De geslachtsnaam is afgeleid van het Oudgriekse λύθρον, lythron, "geronnen bloed", en ἄναξ, anax, "heer". De soortaanduiding is het Oudgrieks ἀργεστής, "opklarend", bij Homeros het epitheton van de zuidenwind; het werd bedoeld als een verwijzing naar de zuidwestelijke locatie van de vindplaats.

Het holotype, UMNH VP 20200, is gevonden in een laag van de middelste Wahweapformatioe die dateert uit het middelste Campanien. De ouderdom van de laag is door middel van argondatering van lagen vulkaanas bepaald op 80,6 tot 79,9 miljoen jaar. Het bestaat uit een gedeeltelijk skelet met schedel. Bewaard zijn gebleven: het rechterbovenkaaksbeen, beide neusbeenderen, het rechtervoorhoofdsbeen, het linkerjukbeen, het linkerquadratum, het rechterlaterosfenoïde, het rechterverhemeltebeen, van de linkeronderkaak het dentarium, spleniale, surangulare en praearticulare, een rib, een chevron, beide schaambeenderen, en van de linkerachterpoot het scheenbeen, het kuitbeen en het tweede en vierde middenvoetsbeen. Het gaat vermoedelijk om een volwassen individu. De fossielen maken deel uit van de collectie van het Natural History Museum of Utah. De schedel van Lythronax werd gereconstrueerd door middel van een CAT-scan van de gevonden schedelelementen.

In 2016 hernoemde Gregory S. Paul de soort tot een Tyrannosaurus argestes maar dat heeft geen navolging gevonden.

Beschrijving

Algemene bouw en onderscheidende kenmerken

Groottevergelijking met een mens

Lythronax is een grote roofsauriër met een geschatte lichaamslengte van zeven à acht meter en een gewicht van tweeënhalve ton. De heuphoogte is ongeveer twee meter. G.S. Paul schatte in 2016 de lengte op vijf meter en het gewicht op een halve ton.

Een reconstructie van de schedel

De beschrijvers wisten enkele onderscheidende kenmerken vast te stellen. Sommige daarvan zijn unieke afgeleide eigenschappen, autapomorfieën. De zijrand van het bovenkaaksbeen heeft een golvend profiel. Het neusbeen is vooraan meer dan tweeënhalf maal zo breed als middenin. Op de zijkant van het voorhoofdsbeen raken de contactfacetten met het prefrontale en het postorbitale elkaar bijna, slechts gescheiden door een nauwe diepe verticale groeve. Het jukbeen draagt een opvallende richel onder de oogkas.

Daarnaast is er een unieke combinatie van op zich niet unieke kenmerken. Er zijn elf maxillaire tanden. De zijrand van het dentarium is hol. De opgaande tak van het jukbeen is relatief breed. De achterzijde van de schedel is sterk overdwars verbreed, zodanig dat de oogkassen schuin naar boven en voren gericht zijn. De "voet" van het schaambeen is sterk verbreed, met meer dan drie vijfden van de schachtlengte. De opgaande tak van het sprongbeen is hoog, hoger dan het sprongbeen en calcaneum samen breed zijn.

Skelet

De schedel van Lythronax heeft een tamelijk korte snuit met minder dan 65% van de totale schedellengte en een verbrede achterkant. Dit laatste zorgde ervoor dat de ogen wat naar voren keken. Het bovenkaaksbeen heeft een sterk bolle onderrand. Er staan elf (maxillaire) tanden in het bovenkaaksbeen. De voorste vijf daarvan zijn opvallend langer dan de achterste zes. Het bovenkaaksbeen is zeer robuust met een S-vormig profiel in bovenaanzicht. De sterk uitgegroeide interne vleugel ervan vormt een belangrijk deel van het voorste verhemelte. Ook het jukbeen is robuust met een golvend zijprofiel en een brede tak naar het postorbitale. Die tak droeg vermoedelijk een groot voorste uitsteeksel dat onder het oog uitstak, gezien de brede basis die daarvan bewaard is gebleven.

De voorste onderkaak is in bovenaanzicht hol gekromd aan de zijkant. Dit dentarium steekt achteraan ook ver naar beneden uit, een teken dat de hele achterste onderkaak hoog geweest moet zijn. Het surangulare vormt een overeenkomende hoge weenwand. De bovenrand van het surangulare is hol afgeplat.

In het bekken heeft het schaambeen een opvallend hoge "voet" aan het uiteinde. Het voorste uitsteeksel daarvan is lang. Het kuitbeen heeft aan de bovenste binnenkant een diepe verticale groeve.

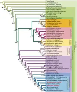
Fylogenie

De cladistische analyse

Lythronax is door zijn beschrijvers, na een exacte cladistische analyse in de Tyrannosauridae geplaatst. Daarbinnen zou hij een lid zijn van de Tyrannosaurinae, als zustersoort van een klade, aftakking, die bestaat uit de Amerikaanse Tyrannosaurus en een tak gevormd door de Aziatische Tarbosaurus en Zhuchengtyrannus.

Holotype aangevuld met een reconstructie

Dat Lythronax elf miljoen jaar ouder is dan Tyrannosaurus rex — het is de oudste vorm die zo'n brede schedel toont en de oudste bekende tyrannosauride — vormt volgens de beschrijvers een aanwijzing dat de Tyrannosaurinae zich in Laramidia hebben ontwikkeld en pas later Azië hebben gekoloniseerd toen er een landbrug ontstond.

De positie van Lythronax in de evolutionaire stamboom wordt getoond door het volgende kladogram:

Tyrannosauridae


Gorgosaurus libratus



Albertosaurus sarcophagus



Tyrannosaurinae

"Dinosaur Park tyrannosaurid"




Daspletosaurus torosus




"Two Medicine tyrannosaurid"




Teratophoneus curriei




Bistahieversor sealeyi




Lythronax argestes




Tyrannosaurus rex




Tarbosaurus bataar



Zhuchengtyrannus magnus