GOTIK-methode
De GOTIK-methode is een methode voor het beheersen van benoemde aspecten in het projectmanagement. De aspecten zijn: Geld, Organisatie, Tijd, Informatie en Kwaliteit.[1] Deze methode wordt met name gebruikt in de vastgoedontwikkeling, de bouwkunde en de aannemerij. Daarnaast wordt de GOTIK-methode ook gebruikt bij ICT-projecten en projecten van facilitaire organisaties.[2][3]
In sommige gevallen worden de letters op een andere manier gerangschikt, zoals GO-KIT, GITKO, TOKIG of IOGTK (Informatie, Organisatie, Geld, Tijd en Kwaliteit). Projectmatig werken volgens de GOTIK-methode is in 1984 ontworpen door het adviesbureau Twynstra Gudde.[4] in de vorm van GO-KIT.
Naast directe projectmanagement methodes zoals PRINCE2, is de gotikmethode een veel voorkomende methode om een project te beheersen. GOTIK is een afkorting van de termen:
- Geld : het totaal aan financiële middelen nodig om het project te financieren. Nadere verklaring: er is voor een project direct geld nodig, om het project te realiseren. Daarnaast is er geld nodig in het project zelf, voor het initiatief, de voorbereiding, de begeleiding van de uitvoering en de nazorg.
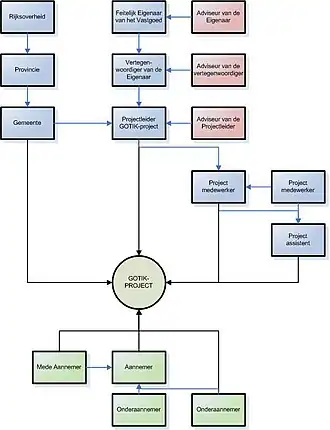
- Organisatie : het totaal van personen, bedrijven, partijen en andere entiteiten die activiteiten kunnen ondernemen binnen in maar ook van buiten af voor het project. Deze organisatie wordt vaak in een organisatieschema duidelijk gemaakt. Binnen het organisatie schema is het van belang om voor elke entiteit aan te geven wat de taken, verantwoordelijkheden en bevoegdheden zijn.
- Tijd : het tijdsaspect van het project op zich en alle aspecten van tijd rond om het project. Nadere verklaring: tijd betekent hier de tijd die het project zelf kost en alle tijd die nodig is om het project te initiëren, voor te bereiden, uit te voeren en de tijd die noodzakelijk is voor de nazorg.
- Informatie : alle beschikbare informatie die voorafgaand aan het project in de ontwikkelingsfase, tijdens de uitvoeringsfase en achteraf in de nazorgfase aanwezig was, er van buiten af bij komt en binnen het project wordt geproduceerd.
- Kwaliteit : het totaal aan kwaliteitskenmerken en kwaliteitswaarborgen, nodig om het prospect succesvol te laten verlopen en op te leveren. Nadere verklaring: voor het project geldt dat er een kwaliteitsvraag is ten aanzien van het eindresultaat, maar ook ten aanzien van de wijze waarop het project tot stand komt en de wijze waarop het een en ander met elkaar te maken heeft.
Een voordeel van de methode is de kernachtige manier waarmee de vijf aspecten gezamenlijk een gedegen basis leggen onder ieder project. Nadeel van de methode is dat zij alleen maar handvatten geeft om de vijf aspecten onder controle te houden. Het is in principe mogelijk om binnen de "gotik" methode een goed project af te leveren dat uiteindelijk niet voldoet aan de vraagstelling van de klant die belang heeft bij het (slagen van) het project. Daarom gaan er stemmen op om aan de "gotik" methode ten minste één extra letter toe te voegen: de D van Doel (schrijfwijze GOTIK-D): het omschreven eindresultaat dat moet worden bereikt binnen de gegeven tijd, geld en kwaliteit, op basis van de beschikbare informatie en met gebruikmaking van de beschikbare organisatie.
Zie ook
- ↑ Gert Wijnen, Rudy Kor (1996) Het managen van unieke opgaven: samen werken aan projecten en programma's. Vanaf pag 35.
- ↑ F. Crince le Roy (2003). Business-Informatieplanning: grip op organisatieverandering en ICT-inzet. p.80-84
- ↑ George W A Maas, Jan W Pleunis (2006). Facility management: strategie en bedrijfsvoering van de facilitaire organisatie. p.397
- ↑ Ben Norg (2008). Effectiever besturen van programma's: een aanzet tot verbeterde stuurplannen. p.5 en verder.