ELNAG

ELNAG (Elektrisch Netwerk-Analogon voor Grondwaterproblemen) was in de jaren ’70 en ’80 een elektrisch analogon, waarmee tweedimensionale grondwaterstroming werd gesimuleerd. Het werd ontworpen om grondwaterstanden, grondwaterspanningen en grondwaterstromen in dijken te bepalen. ELNAG was ook inzetbaar voor andere tweedimensionale grondwaterproblemen. Dit analogon verbeterde de voordien door de Deltadienst van Rijkswaterstaat toegepaste modelmethode, waarbij grondwaterstroming gesimuleerd wordt met behulp van elektrisch geleidend papier[2] modellen.
ELNAG is een speciale toepassing van zowel analoge als digitale technieken. Mede omdat de invoer- en uitvoergegevens automatisch door een computer worden geregeld is ELNAG een unieke special purpose hybride computer voor grondwaterstroming.
Geschiedenis
Nederland (Holland) heeft haar naam gekregen omdat ze zeer laag in een deltagebied is gelegen. Het is alom bekend dat Nederland voor een groot deel onder water zou staan als het geen dijken had. Van oudsher hebben Nederlanders terpen opgeworpen en dijken en dammen gebouwd om het rivier- en zeewater te kunnen keren. Door deze noodzaak gedwongen heeft Nederland in de loop der jaren vele, over de gehele wereld bekendstaande, waterbouwkundigen voortgebracht. Ondanks de zorgvuldigheid waarmee de dijken werden gebouwd en regelmatig verhoogd, heeft de natuur Nederland toch af en toe verrast met een overstromingsramp die vele doden en schade veroorzaakte. Uit de geschiedenisboekjes kent iedereen de Sint Elisabethsvloed uit 1421, die grote delen van Zeeland en Zuid-Holland en vooral het Biesboschgebied onder water zette en waarbij vele doden te betreuren waren. Nog slechts een halve eeuw geleden werd Nederland opgeschrikt door de overstromingsramp van 1 februari 1953. Deze ramp, waarbij 1853 doden te betreuren waren, maakte de nationale bereidheid wakker om het (achterstallig) onderhoud aan dijken te herzien en het Deltaplan (De oorsprong van het Deltaplan[3]) tot uitvoering te brengen. Bij Rijkswaterstaat werd hiervoor in 1956 een aparte dienst, de Deltadienst, ingesteld om het Deltaplan te ontwerpen, te begeleiden en te doen uitvoeren.
Voor de meeste dijkversterkingen en afsluitdammen van de zeearmen gebruikte men asfalt als bekledingsmateriaal op de taluds van de dijken. Asfalt is een snel aan te brengen taludbekleding en veel goedkoper dan de klassieke steenzettingsglooiingen die men gewend was te gebruiken. Asfalt heeft als nadeel dat het een (nagenoeg) waterdicht materiaal is. Daardoor kan men na een stormvloed grote schade door wateroverdrukken van binnen uit het dijklichaam verwachten als de bekleding niet zwaar genoeg gedimensioneerd is. Als een dijk aan de buitenzijde wordt belast met hoge waterstanden door een hoog getij of stormvloed dringt het water vertraagd doch langzaam het dijklichaam binnen. Wanneer de stormvloed afneemt en de buitenwaterstand al sterk is verlaagd kan het gebeuren dat het grondwater in het dijklichaam niet snel genoeg de buitenwaterstand kan volgen. Hierdoor kunnen tegen de onderkant van de dichte (asfalt)bekledingen te grote wateroverdrukken ontstaan, waardoor grote schade aan de dijken, bijvoorbeeld in Vlissingen[4], kan optreden.
Bij de Waterloopkundige Afdeling van de Deltadienst werd naarstig gezocht naar een goed systeem om wateroverdrukken te bestuderen waardoor via een snelle rekenmethode veel varianten konden worden berekend in een kortere tijdsduur. Zo is het mogelijk om tot een betere dimensionering van dijken te komen. Dr. ir. Johan van Veen en (later) de waterbouwkundige Ing. H.J. Stroband maakten in de getijdenleer al gebruik van de analogie tussen een waterstroom door een rivier en een elektrische stroom door een geleider (zie Electrisch model van waterlopen en Deltar). Deze analogie kan ook worden gebruikt voor berekeningen in de grondwaterstromingsleer. Daar is de analogie de relatie die bestaat tussen een waterstroom door poreuze media (Wet van Darcy) en een elektrische stroom door een geleider (Wet van Ohm). Literatuur: Bischoff van Heemskerck, 1965[5]; Huard de la Marre, 1958[6] en Vreedenburgh & Stevens, 1936[7]. Het bleek een goede modelmethode om op schaal dijkdwarsdoorsneden in elektrisch geleidend materiaal (koperfolie) uit te voeren en daarin metingen van grondwaterstanden te verrichten (Gase, 1936[8]; van der Tuin & Stroband, 1958)[9].
Vanaf het begin van de jaren ’60 werd de dimensionering van (asfalt)bekledingen veelvuldig met behulp van een steeds verder ontwikkelde Teledeltosmodelmethode bepaald (Marcus, 1960[10]; en verslagen in Driemaandelijks Bericht Deltawerken, nummers 13[11], 34[12] en 39[13]). Toch bestond naast de voordelen van deze modelmetingen nog steeds enkele nadelen, te weten: a) het invoeren van inhomogeniteiten en anisotropie in de ondergrond en het dijklichaam is niet goed mogelijk en b) een vrije grondwaterspiegel (freatisch vlak) in de dijk kan niet naar behoefte in hoogte en tijd variëren afhankelijk van de tijdsafhankelijke randvoorwaarden.
Deze bezwaren hebben geleid tot het opstellen van een samenwerkingsverband tussen de Rijkswaterstaat (Deltadienst en Dienst Informatieverwerking), de TU te Delft (Afdeling Weg en Waterbouwkunde) en het Laboratorium voor Grondmechanica voor het ontwerp en de bouw van een automatisch schakelend Elektrisch Netwerk Analogon voor Grondwaterstromen (ELNAG), waarbij genoemde onvolkomenheden ondervangen worden. De studie naar het ontwerp van ELNAG startte in 1965. Een belangrijke aanzet was het onderzoekverslag van ir. C. Verspuy[14] en het in een samenwerkingsverband geschreven rapport ELNAG (Blankwaardt, v.d. Burg, Devilee, Keesmaat, Verspuy, Wissenburg, 1979[15]). De ontwikkeling en bouw vonden plaats in de jaren 1972 tot 1978. Op 13 juli 1978 is ELNAG in gebruik genomen.
Na een tiental jaren voor het oplossen van grondwaterproblemen te zijn gebruikt (v.d. Burg, 1987[16]) werd het ELNAG-model in 1986 afgebroken. De verschillende verder ontwikkelde numerieke oplossingsmethoden met bijvoorbeeld de eindige-elementenmethode via berekeningen op computers hebben gaandeweg de taakstelling voor het oplossen van grondwaterproblemen overgenomen (Technisch Rapport Waterspanningen in Dijken[17]).
Beschrijving van het systeem



Het model bestaat uit een netwerk van weerstanden en condensatoren. Dit netwerk kan maximaal 5000 knooppunten omvatten. Door het netwerk uit verschillende weerstandswaarden op te bouwen kunnen gelaagdheid en anisotropie van het doorstroomde grondpakket worden gesimuleerd. De weerstanden zijn gevat in houders, waarmee de gewenste schematisatie in rechthoekige mazen kan worden opgebouwd. De waterberging aan de vrije waterspiegel wordt door middel van condensatoren gesimuleerd. Maximaal zijn 192 condensatoreenheden beschikbaar. Voor verschillende varianten zijn deze eenheden instelbaar. Het netwerk past zich door middel van schakelelementen (Devilee & Wissenburg, 1978[18]) automatisch aan de veranderingen van de hoogte van de vrije waterspiegel aan.
Het model wordt met behulp van een minicomputer bestuurd. Er is programmatuur in de computertalen Fortran en Assembler ontwikkeld om op snelle manier met het model te kunnen werken. Als invoer, die praktisch continu wordt aangeleverd, kunnen twee tijdsafhankelijke randvoorwaarden, zoals getijden, stormvloedkrommen of golven worden opgegeven. Bovendien kunnen nog 94 stationaire randvoorwaarden worden ingesteld. Deze zijn bedoeld om vaste (grond)waterstanden of slootpeilen en vaste debieten in te kunnen voeren.Deze kunnen per groep van 16 via de computer op elk gewenst tijdstip worden in- en uitgeschakeld. De berekende potentialen worden als functie van de tijd gemeten en vastgelegd op magneetschijf. Dit gebeurt gelijktijdig voor maximaal 32 knooppunten.
Eén getijde van 12 uur en 25 minuten wordt in ELNAG 50.000 maal sneller dus in ca. 1 seconde doorgerekend. Eén berekening kan maximaal 50 getijden omvatten. Om het opstarteffect (het inslingeren) te minimaliseren kan voorafgaand aan de berekening voor maximaal 300 getijden gekozen worden. Het windeffect wordt opgebouwd uit maximaal 20 tijdsintervallen van bepaalde in te stellen tijdsduur. Zo kan elk gewenst windeffect gesuperponeerd worden op het getij. De meetresultaten worden maximaal honderd keer per getijde bemonsterd. De op magneetschijf vastgelegde meetgegevens worden in de computer tot fysische grootheden omgerekend en kunnen op twee manieren worden gepresenteerd: grafisch of in getalvorm. Voor verdere verwerking kunnen deze gegevens ook op ponsband worden vastgelegd. In een later stadium wordt in plaats van ponsbanden voor communicatie met de centrale computer van Rijkswaterstaat (Univac 1100/82), de online verwerking via het RWS Data Communicatienetwerk gebruikt.
Apparatuur
Het weerstandsnetwerk (ondergebracht in 72 panelen), de condensatoreenheden, de schakelapparatuur en de verbindingspanelen zijn ondergebracht in 12 kasten.
De besturingsapparatuur is in drie aparte kasten ondergebracht en omvat: PDP-11/40 minicomputer met 16 k-woorden kerngeheugen; Twee-kanaals 12 bits digitaal naar analoog omzetter; 32-kanaals 13 bits analoog naar digitaal omzetter; twee digitale interfaces; achtergrondgeheugen: 1,2 M-woord verwisselbare magneetschijfeenheid; Facit 4070 papierbandponser; Facit 4001 snelle papierbandlezer en een Real-time programmeerbare klok: KW11-P. Deze kasten bevatten ook het plaatshoogtepaneel, nodig als referentiepotentiaal voor het bepalen van het niet-schakelend gedeelte van het weerstandsnetwerk; de stationaire randvoorwaarden; de schakelingen om de stroom van de randvoorwaarden te meten en het verbindingspaneel om deze stromen door te geven aan de computer. Als systeemterminal wordt de Hewlett Packard 2635A terminal/printer gebruikt. Daarnaast wordt de Textronix 4012-1 graphical display terminal met hardcopy unit 4610-1 gebruikt voor presentatie van de meetgegevens.
Programmatuur

Het hoofdprogramma is geschreven in Fortran. Verder zijn er een 12-tal Fortran modulen voor de verschillende functies en 7 Macro-assembler subroutines voor functies die in realtime moeten worden uitgevoerd. ELNAG werkt met een vaste tijdschaal van ca. 1 seconde per getijde. Omdat de metingen steeds synchroon met de randvoorwaarde moeten zijn, wordt het actief zijnde programmamoduul steeds onderbroken voor het opslaan van de resultaten van de metingen. Hiervoor is een realtimebesturingssysteem nodig. Gekozen is voor RT11-V03B van Digital Equipment.
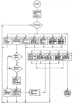
De structuur van het programma ELNAG maakt het mogelijk om snel via commando’s of subcommando’s zoals INPUT, LIST, LOAD, COPY en vele andere naar het gewenste programmagedeelte te gaan (Keesmaat & Wubben, 1980[19]).
- ↑ a b c d e f g h i Beeldarchief Rijkswaterstaat. [1].
- ↑ Engelstalige Wikipedia. Teledeltos
- ↑ De oorsprong van het Deltaplan. Deltawerken. Driemaandelijks bericht. Nummer 83, blz. 115 t/m 123.
- ↑ Nieuwe Leidsche Courant. (1960, januari 20) Schade te Vlissingen.
- ↑ Bischoff van Heemskerck, W.C. (1965). Waterspanningen onder de asfaltbekleding van Dijken, 2de druk. Uitgave van de Vereniging voor Bitumineuze Werken. Gearchiveerd op 27 juni 2023.
- ↑ Huard de la Marre, P. (1958). Resolution de problèmes d’infiltration a surface libre au moyen d’analogies électriques. Publications scientifiques et techniques du Ministère de l’Air. Paris.
- ↑ Vreedenburgh, C.G.J. & Stevens, O. (1936). Over grondwaterstromen en het onderzoek hunner stromingsbeelden met behulp der electrische methode. De Ingenieur in Nederlands Indië, no 6 1936, blz. VI 81-VI 95.
- ↑ Gase, K. (1959). Het Folie-Analogon: een simpele methode over de bepaling van potentiaalverdelingen in conservatieve velden. TNO-nieuws 1959, blz. 619-624, Centraal Technisch Instituut TNO, ’s-Gravenhage.
- ↑ Tuin, H. van der & Stroband H.J. (1958). De resultaten van proeven ter bepaling van het verloop van de onderdruk bij een bron onder een afdichting van een rivierbodem. Rijkswaterstaat, Deltadienst, Waterloopkundige Afdeling.
- ↑ Marcus, H. (1960, juni). Onderzoek naar grondwaterstromen met behulp van een plaatvormige elektrische geleider. De Ingenieur, juni 1960 no. 24, blz. B57-63.
- ↑ Onderzoek ter bepaling van de waterspanningen onder de asfaltbekleding van de dam in het Veersche Gat met behulp van een plaatvormige elektrische geleider. Deltawerken. Driemaandelijks bericht. Nummer 13, blz. 22 t/m 29.
- ↑ Wateroverdrukken in een dijk in aanbouw; een onderzoek ten behoeve van de dam door het Brouwershavensche gat. Deltawerken. Driemaandelijks bericht. Nummer 34, blz. 187 t/m 191.
- ↑ Onderzoek naar de grondwaterbeweging met behulp van de elektrische analogiemodellen. Deltawerken. Driemaandelijks bericht. Nummer 39, blz. 466 t/m 469.
- ↑ Verspuy C. (1966). Richtlijnen voor het ontwerpen en gebruiken van een analogon voor niet-permanente grondwaterstromen bestaande uit een netwerk van weerstanden, schakelelementen en condensatoren. Rapport van de Vakgroep vloeistofmechanica, Technische Hogeschool, Delft.
- ↑ Blankwaardt, B., Burg, J.C. v.d., Devilee, B.J., Keesmaat, M., Verspuy, C., & Wissenburg, A.P. (1979, november). Elektrisch Netwerkanalogon voor Grondwaterproblemen ELNAG, project G7724B00, Rijkswaterstaat.
- ↑ Burg, J.C. van der (1987, april 3). Lijst van met behulp van ELNAG behandelde grondwaterprojekten in de periode van juli ’78 tot en met de afbouw van het ELNAG model per 1-1-1987, notitie WB-NO-87.122, RWS Dienst Weg en Waterbouwkunde.
- ↑ Technische Adviescommissie voor de Waterkeringen. Technisch Rapport Waterspanningen bij Dijken. DDW-2004-057. ISBN 90-369-5565-3
- ↑ Devilee, B. & Wissenburg, A.P. (1978). Schakelelement toegepast in ELNAG, Nota DDWT-78.002, Rijkswaterstaat Deltadienst.
- ↑ Keesmaat, M. & Wubben, G.J. (1980, juli 1). Gebruikershandleiding programmatuur ELNAG, projectcode G7724D00.
![Weerstandspaneel[1]](./Elnag_Paneel_met_weerstanden.jpg)
![Condensatoreenheden[1]](./Elnag_Condensatoreenheden.jpg)
![Schakelapparatuur[1]](./Elnag_Schakelapparatuur.jpg)
![Verbindingspaneel[1]](./Elnag_Verbindingspaneel.jpg)