Canis lepophagus
| Canis lepophagus Fossiel voorkomen: Tortonien-Pleistoceen (gedurende ~ 8,5 Ma) | |||||||||||||
|---|---|---|---|---|---|---|---|---|---|---|---|---|---|
| |||||||||||||
| Fossiele voorkomen van Canis lepophagus | |||||||||||||
| Taxonomische indeling | |||||||||||||
| |||||||||||||
| Soort | |||||||||||||
| Canis lepophagus Miller & Carranza-Castaneda, 1998 | |||||||||||||
| |||||||||||||
| Tijdlijn van Canis lepophagus | |||||||||||||
| Afbeeldingen op | |||||||||||||
| |||||||||||||
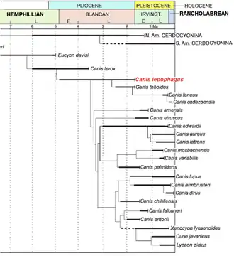
Canis lepophagus (Latijn: canis: 'hond'; lepus: 'haas' of 'konijn'; achtervoegsel -phagus: '-etende'; vandaar hazenetende hond) is een uitgestorven zoogdier dat behoort tot de familie van de hondachtigen (Canidae). De soort leefde in het tijdperk van Mioceen tot het Vroeg Pleistoceen gedurende ongeveer 8,5 miljoen jaar.[1] De soort was endemisch in een groot deel van Noord-Amerika en is waarschijnlijk de voorouder van de wolf.[2]
Evolutie
Kurten veronderstelde dat Canis lepophagus uit het Blancan afkomstig was van kleinere Canis-soorten uit het Mioceen van Noord-Amerika. Vervolgens raakte het wijdverbreid in Eurazië, waar het ofwel identiek was aan, ofwel nauw verwant was aan Canis arnensis van Europa. Wang stelde een lineaire progressie voor van Eucyon davisi naar Canis lepophagus naar de coyote.
Johnston beschrijft dat Canis lepophagus een slankere schedel en een slanker skelet heeft dan de huidige coyote. Nowak ontdekte dat de vroege populaties kleine, fijne en smal geproportioneerde schedels hadden die op kleine coyotes lijken en de voorouders lijken te zijn van Canis latrans. Johnson merkte op dat sommige exemplaren, gevonden in Cita Canyon, grotere en bredere schedels hadden, en samen met andere fragmenten suggereerde Nowak dat deze naar wolven evolueerden.
Tedford was het niet eens met eerdere auteurs en ontdekte dat de cranio-dentale morfologie enkele kenmerken miste die worden gedeeld door Canis lupus en Canis latrans, en daarom was er geen nauwe verwantschap, maar het suggereerde wel dat Canis lepophagus de voorouder was van zowel wolven als coyotes. Bovendien vormen Canis edwardii, Canis latrans en Canis aureus samen een kleine clade en omdat Canis edwardii het vroegst verscheen in het midden van het Blancan (Laat-Plioceen) tot het einde van het Irvingtonian (Laat-Pleistoceen), wordt Canis edwardii voorgesteld als de afstammeling van Canis lepophagus en de voorouder van de coyote en de goudjakhals.
Fossiele verspreiding
Het eerste fossielenbestand werd gevonden in Cita Canyon, Texas. Latere ontdekkingen van exemplaren werden gedaan in vier andere locaties in Texas, Tonuco Mountain, New Mexico, westelijk Washington Santa Fe River, Florida, Black Ranch in Noord-Californië, locaties in Nebraska, Idaho, Utah en Oklahoma.
- ↑ PaleoBiology Database: Canis lepophagus, age range and collections
- ↑ David L. Mech & Luigi Boitani (2003). Wolves: Behavior, ecology and conservation. University of Chicago Press, Chicago, 448. ISBN 0-226-51696-2.

