CHRNA3
Neuronal acetylcholine receptor subunit alpha-3, also known as nAChRα3, is a protein that in humans is encoded by the CHRNA3 gene.[5][6] The protein encoded by this gene is a subunit of certain nicotinic acetylcholine receptors (nAchR). Research with mecamylamine in animals has implicated alpha-3-containing nAChRs in the abusive and addictive properties of ethanol.
Interactive pathway map
|
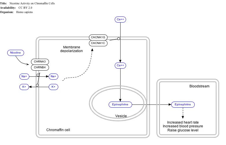
Nicotine Activity on Chromaffin Cells edit
|
|
Nicotine Activity on Dopaminergic Neurons edit
|
See also
References
- ^ a b c GRCh38: Ensembl release 89: ENSG00000080644 – Ensembl, May 2017
- ^ a b c GRCm38: Ensembl release 89: ENSMUSG00000032303 – Ensembl, May 2017
- ^ "Human PubMed Reference:". National Center for Biotechnology Information, U.S. National Library of Medicine.
- ^ "Mouse PubMed Reference:". National Center for Biotechnology Information, U.S. National Library of Medicine.
- ^ Eng CM, Kozak CA, Beaudet AL, Zoghbi HY (Apr 1991). "Mapping of multiple subunits of the neuronal nicotinic acetylcholine receptor to chromosome 15 in man and chromosome 9 in mouse". Genomics. 9 (2): 278–82. doi:10.1016/0888-7543(91)90253-B. PMID 2004777.
- ^ "Entrez Gene: CHRNA3 cholinergic receptor, nicotinic, alpha 3".
Further reading
- Raimondi E, Rubboli F, Moralli D, et al. (1992). "Chromosomal localization and physical linkage of the genes encoding the human alpha 3, alpha 5, and beta 4 neuronal nicotinic receptor subunits". Genomics. 12 (4): 849–50. doi:10.1016/0888-7543(92)90324-L. PMID 1572664.
- Boulter J, O'Shea-Greenfield A, Duvoisin RM, et al. (1990). "Alpha 3, alpha 5, and beta 4: three members of the rat neuronal nicotinic acetylcholine receptor-related gene family form a gene cluster". J. Biol. Chem. 265 (8): 4472–82. doi:10.1016/S0021-9258(19)39588-2. PMID 1689727.
- Papke RL, Heinemann SF (1992). "The role of the beta 4-subunit in determining the kinetic properties of rat neuronal nicotinic acetylcholine alpha 3-receptors". J. Physiol. 440: 95–112. doi:10.1113/jphysiol.1991.sp018698. PMC 1180142. PMID 1725184.
- Mihovilovic M, Roses AD (1991). "Expression of mRNAs in human thymus coding for the alpha 3 subunit of a neuronal acetylcholine receptor". Exp. Neurol. 111 (2): 175–80. doi:10.1016/0014-4886(91)90004-V. PMID 1989896. S2CID 41890568.
- Fornasari D, Chini B, Tarroni P, Clementi F (1990). "Molecular cloning of human neuronal nicotinic receptor alpha 3-subunit". Neurosci. Lett. 111 (3): 351–6. doi:10.1016/0304-3940(90)90287-J. PMID 2336208. S2CID 140207842.
- Grando SA, Horton RM, Pereira EF, et al. (1996). "A nicotinic acetylcholine receptor regulating cell adhesion and motility is expressed in human keratinocytes". J. Invest. Dermatol. 105 (6): 774–81. doi:10.1111/1523-1747.ep12325606. PMID 7490471.
- Rubboli F, Court JA, Sala C, et al. (1995). "Distribution of nicotinic receptors in the human hippocampus and thalamus". Eur. J. Neurosci. 6 (10): 1596–604. doi:10.1111/j.1460-9568.1994.tb00550.x. PMID 7850023. S2CID 27342566.
- Hiemke C, Stolp M, Reuss S, et al. (1997). "Expression of alpha subunit genes of nicotinic acetylcholine receptors in human lymphocytes". Neurosci. Lett. 214 (2–3): 171–4. doi:10.1016/0304-3940(96)12908-6. PMID 8878111. S2CID 33971851.
- Elliott KJ, Ellis SB, Berckhan KJ, et al. (1997). "Comparative structure of human neuronal alpha 2-alpha 7 and beta 2-beta 4 nicotinic acetylcholine receptor subunits and functional expression of the alpha 2, alpha 3, alpha 4, alpha 7, beta 2, and beta 4 subunits". J. Mol. Neurosci. 7 (3): 217–28. doi:10.1007/BF02736842. PMID 8906617. S2CID 45737923.
- Groot Kormelink PJ, Luyten WH (1997). "Cloning and sequence of full-length cDNAs encoding the human neuronal nicotinic acetylcholine receptor (nAChR) subunits beta3 and beta4 and expression of seven nAChR subunits in the human neuroblastoma cell line SH-SY5Y and/or IMR-32". FEBS Lett. 400 (3): 309–14. doi:10.1016/S0014-5793(96)01383-X. PMID 9009220. S2CID 82364119.
- Zia S, Ndoye A, Nguyen VT, Grando SA (1998). "Nicotine enhances expression of the alpha 3, alpha 4, alpha 5, and alpha 7 nicotinic receptors modulating calcium metabolism and regulating adhesion and motility of respiratory epithelial cells". Res. Commun. Mol. Pathol. Pharmacol. 97 (3): 243–62. PMID 9387186.
- Groot-Kormelink PJ, Luyten WH, Colquhoun D, Sivilotti LG (1998). "A reporter mutation approach shows incorporation of the "orphan" subunit beta3 into a functional nicotinic receptor". J. Biol. Chem. 273 (25): 15317–20. doi:10.1074/jbc.273.25.15317. PMID 9624109.
- Maus AD, Pereira EF, Karachunski PI, et al. (1998). "Human and rodent bronchial epithelial cells express functional nicotinic acetylcholine receptors". Mol. Pharmacol. 54 (5): 779–88. doi:10.1124/mol.54.5.779. PMID 9804613.
- Rempel N, Heyers S, Engels H, et al. (1999). "The structures of the human neuronal nicotinic acetylcholine receptor beta2- and alpha3-subunit genes (CHRNB2 and CHRNA3)". Hum. Genet. 103 (6): 645–53. doi:10.1007/s004390050885. PMID 9921897. S2CID 23791981.
- Hellström-Lindahl E, Mousavi M, Zhang X, et al. (1999). "Regional distribution of nicotinic receptor subunit mRNAs in human brain: comparison between Alzheimer and normal brain". Brain Res. Mol. Brain Res. 66 (1–2): 94–103. doi:10.1016/S0169-328X(99)00030-3. PMID 10095081.
- Sato KZ, Fujii T, Watanabe Y, et al. (1999). "Diversity of mRNA expression for muscarinic acetylcholine receptor subtypes and neuronal nicotinic acetylcholine receptor subunits in human mononuclear leukocytes and leukemic cell lines". Neurosci. Lett. 266 (1): 17–20. doi:10.1016/S0304-3940(99)00259-1. PMID 10336173. S2CID 43548155.
- Flora A, Schulz R, Benfante R, et al. (2000). "Transcriptional regulation of the human alpha5 nicotinic receptor subunit gene in neuronal and non-neuronal tissues". Eur. J. Pharmacol. 393 (1–3): 85–95. doi:10.1016/S0014-2999(00)00040-6. PMID 10771001.
- Boorman JP, Groot-Kormelink PJ, Sivilotti LG (2001). "Stoichiometry of human recombinant neuronal nicotinic receptors containing the b3 subunit expressed in Xenopus oocytes". J. Physiol. 529 (3): 565–77. doi:10.1111/j.1469-7793.2000.00565.x. PMC 2270211. PMID 11118490.
- Lev-Lehman E, Bercovich D, Xu W, et al. (2001). "Characterization of the human beta4 nAChR gene and polymorphisms in CHRNA3 and CHRNB4". J. Hum. Genet. 46 (7): 362–6. doi:10.1007/PL00010921. PMID 11450844.
External links
- CHRNA3+protein,+human at the U.S. National Library of Medicine Medical Subject Headings (MeSH)
- Human CHRNA3 genome location and CHRNA3 gene details page in the UCSC Genome Browser.
This article incorporates text from the United States National Library of Medicine, which is in the public domain.








